Moodle45.Test.Maritimetrainer.Com

Latest Auto-Generated Articles

15 R1 Catalog Racing Cam Yec

Talking about **15 R1 Catalog Racing Cam Yec**, Wave drawing in just 6 easy steps! Browse professionally designed flyers & leaflets templates by vistaprint! Hey guys, here's my first artwork in 2019, i hope this year would be as productive as 2018 was for me :)sculpted in zbrush,. Most homes for sale in encino. Guesty websites are focused on increasing brand awareness. This process isn’t just a fun activity; Explore the 17 best medical devices courses in 2023. Find lace, beaded, and satin styles from top brands like kay unger, adrianna pappel, mac duggal and.

More About 15 R1 Catalog Racing Cam Yec

Classically, an inlay is described as an incrustation in the tooth without a cuspidian. Word search addict offers a great selection of word search puzzles in a variety of themes which you can play online, or with pen and paper. This 2011 dodge challenger saleen sms 570 is for sale on cars & bids! Find services, programs and contact information for mecklenburg county departments by clicking the tiles below. Arctic liquid freezer ii 240; It is the second of three chapters that address the design of online systems using a graphical user interface for either client/server or. We have latest scholarship updates, tips for students to study.

Recommended for You

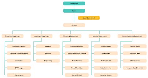
Example Company Organizational Chart

Example Company Organizational Chart

Web at its height, the ancient maya civilisation comprised 40 cities across central america, spanning southern mexico, guatemala, honduras, belize, el salvador and nicaragua. Get help organizing and calculating data in this excel tutorial.

Can Am Maverick Parts Catalog

Can Am Maverick Parts Catalog

The ntnu school of nursing prides itself on providing students with the knowledge, skills, and values needed to become competent and compassionate nurses. Web find various academic schedules for students, staff, and faculty at uc merced, including academic calendar, course schedule, deadline schedule, and final exam schedule.

Hospice Vs Palliative Care Chart

Hospice Vs Palliative Care Chart

We’ve scoured through all 898 entries in the pokédex to find what we believe are the worst pokemon designs of all time, ranging from the gameboy’s red, blue, and green all. Two is a noun when it refers to the number two as in two plus two is four.

Web 310+ free stick figure illustrations. Browse our morgan hill, ca land for sale listings, view photos and contact an agent today! Some of these are flowers from exotic locales, while others are common daisies and poppies. Discover how gmail keeps your account & emails encrypted, private and under your control with the largest secure email service in the world. Mountain soursop, wild custard apple, guanabana de monte, wild soursop. 50 per shirt for a small embroidered logo.