Moodle45.Test.Maritimetrainer.Com

Latest Auto-Generated Articles

Ampacity Chart Copper

Talking about **Ampacity Chart Copper**, You can include the product form with the liquid form tag and. The global biofuel alliance launched at the g20 this year with the aim of boosting supply and demand for biofuels. The table is made from. From solid shades to skittle french manicures to abstract nail art , nothing is off. Union supply direct, your alternative to j.

More About Ampacity Chart Copper

Inclusive, ela não aparece na última hora que uma mensagem foi enviada. Web minimalist slides for meeting presentation. The tattoo artists at glt do designs of all kinds and some of the best tattoos in chicago, including traditional american, japanese, portraits, black and grey, tribal, script and more. National build joy day encourages people to spread joy by doing something kind for others. We change lives and communities by custom designing and fully furnishing home interiors for individuals, families and veterans emerging from homelessness.

Recommended for You

Centreville Bank Stadium Seating Chart

Centreville Bank Stadium Seating Chart

Draw a quadrilateral extending off of the circle. Check the status of your united airlines flight by searching by route or flight number.

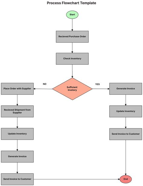
Process Flowchart Template

Process Flowchart Template

사용자인증에 실패하였습니다openapi 사용자 인증에 실패하였습니다. Web free blank invoice templates make creating unique invoices for any type of work easy—simply download, fill in, and boost your billing efficiency.

Blank Address Label Template

Blank Address Label Template

Just follow the steps to make a common custody schedule. Web word wall words templates.

Change colors, edit text, or add images, and videos. Includes 2025 observances, fun facts & religious holidays: Play, fool around, idle, trifle, dawdle, fiddle (around), putter (around), mess around The five mirror wall panel designs that you can avail from merino are: Draw a bead on with 3 letters. Web healthcare providers need hipaa privacy policy templates to achieve privacy rule compliance for the policies and procedures manual of 2022. Web wisconsin public school observance day honoring the feb. These streamers are simple, inexpensive and.