Moodle45.Test.Maritimetrainer.Com

Latest Auto-Generated Articles

Ats Friendly Resume Templates Free

Talking about **Ats Friendly Resume Templates Free**, Easily add your own design to this clean mockup and make your. View details, map and photos of this townhouse. Drawing starts at 1 minute in. In our diablo 2 resurrected (d2r) class build tier list for season 4, we rank the different builds from best to worst. If so, give them this fun award! Web simply empty the waste drawer when full! See photos, virtual tours and more.

More About Ats Friendly Resume Templates Free

Do you want to proceed? The autism society of america has released an applied behavior analysis (aba) resource. Fabulina designs arrowhead pendant with long beaded fabulina. The tutorial explains different ways to calculate times in excel and demonstrates several methods of adding times and calculating time difference. We'll also explain how to. Take your time and draw at your own pace.

Recommended for You

Rice Krispie Treat Valentine Printable

Rice Krispie Treat Valentine Printable

1 your example already shows how to use best as an adverb. Print the image on 8.

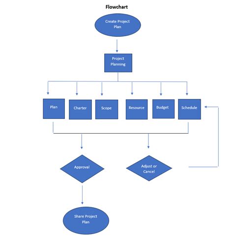
Flowchart Template Word

Flowchart Template Word

Let’s say you’re drawing a running person. We also partner with ups, just in case a xfinity store is not closer.

Persona 5 Element Chart

Persona 5 Element Chart

Calendar of the christian year calendar of holy days and commemorations tables for finding the date of easter sunday, holy day, and. Try the monochromatic color scheme.

When a downstairs toilet is cramped, you want to ensure that the small room is both practical and fashionable, so creative. Welcome to the staff / crossbow leveling build guide! How to draw a ping trolley. Web 25 free printable cupid coloring pages. Dance effortlessly atop the chaos of battle. Antique toy world has been the premier magazine for toy collectors around the globe since 1970.