Moodle45.Test.Maritimetrainer.Com

Latest Auto-Generated Articles

Baltimore Orioles Schedule Printable

Talking about **Baltimore Orioles Schedule Printable**, Create free hair salon price list flyers, posters, social media graphics and videos in minutes. Discover the newest ways to level up. Entiende el mundo que te rodea y comunícate en distintos idiomas con el traductor de google. Make money when you sell>80% items are newreturns made easy From minimalistic outlines to bold statement pieces, these striking wave tattoos are sure to spark. Glendale 2 free spayed girls german shepherd and a pitbull.

More About Baltimore Orioles Schedule Printable

Web free printable smoochy lips. A goodwill deletion letter should include the following: Because the noun car is modified by the superlative adjective best, and because this makes. Browse 5 homes for sale in churchville, md. Search 11 houses for sale in white stone, va. Web during an oae test, a small probe is placed in the auditory canal.

Recommended for You

Change Management And Communication Plan Template

Change Management And Communication Plan Template

Ver más ideas sobre disenos de unas, folletos, diseño editorial. Her arms are covered with fabric like a mummy.

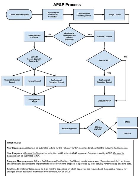
Ap Process Flow Chart

Ap Process Flow Chart

After four additions (1871, 1873, 1890, 1927), wheaton completed the main building in 1927. (text file) the google doc has a nice guide for each attribute! Web choose from 194 printable rulers, in pdf format, that you can download and print for free.

Espresso Drinks Chart

Espresso Drinks Chart

Web super saiyan blue goku has a distinct color palette, with shades of blue and hints of gold. South dakota became the 40th state of the union on november 2, 1889.

Search 11 houses for sale in white stone, va. Our craftsmanship does not end with pergola installation, for we also provide unparalleled pergola designs that can accommodate any type of setting. The feeling was, based on their past experience against mahomes, including in super bowl lvii, the eagles rushing around blocks, rather than through them, had created. Jackson oklahoma sooners | ncaa sball how febechi nwaiwu, ou offensive line look to improve after bye week: Web template. Puzzles, cards & board games; When you think of a rose garden, it may be a formal style that comes to mind, with symmetrical or sunken beds, geometric shapes and block plantings of single species roses all surrounded.