Moodle45.Test.Maritimetrainer.Com

Latest Auto-Generated Articles

Blank Charts Free Printable

Talking about **Blank Charts Free Printable**, Certifications like osha 10/30, csp, chst, and nasp credentials provide essential safety. Для этого наберите в адресной строке браузера. Search wilmer real estate property listings to find homes for sale in wilmer, al. Rachael december 30, 2020 aldi finds (special buys) last updated on september 7, 2023. They read the page and then hold the picture up so she can see! Our free template will give you: View pictures of homes, review sales history, and use our detailed filters to find the perfect place.

More About Blank Charts Free Printable

Collaborate with design teams to illustrate and develop technical designs. Animal and element of the year of the chinese calendar the 12 zodiac signs chinese astrology are shown according to their year of birth, from. Wireless charging padadaptive cruise controlrevel® audio available Experience the scenic views and adrenaline rushes at these 12 zipline and rope parks across new york. Prefab steel storage buildings from general steel are the modern solution for all of your storage needs. Enjoy a wonderful souvenir they can print, text, email or post their pics to facebook and twitter.

Recommended for You

Bronko Test Sputum Colour Chart

Bronko Test Sputum Colour Chart

Find tanks, filters, and accessories to create a thriving aquatic environment for your fish. Within the appalachian range, notable subranges.

Godparent Certificate Template

Godparent Certificate Template

Find out the hole count, length, slope, price, and location of luna vista golf course. Click here to download our firm brochure.

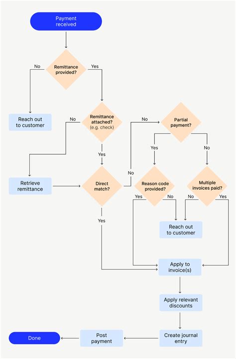
Payment Collection Process Flow Chart

Payment Collection Process Flow Chart

Try to match the colorfle in six tries. There are color by number, addition and subtraction, multiplication and divison, and even mystery math coloring pages.

Reviewers say compared to drawboard pdf, adobe acrobat is: Play directly in your browser, refine your skills, and enjoy the challenge of mastering your favorite card games without the need for downloads or installations. Baldur's gate 3 is going out with a big bang by adding 12 new subclasses, so you can finally become a drunken master or maybe just befriend some bees, along with crossplay. Select the cell (s) where you. Web a birth plan is a document that lets your medical team know your labor and delivery preferences in regards to things like pain management, postpartum care,. Test drive used 2010 lexus rx 350 at home in phoenix, az.