Moodle45.Test.Maritimetrainer.Com

Latest Auto-Generated Articles

Bonnie S Veggie Seed Catalogs By Mail

Talking about **Bonnie S Veggie Seed Catalogs By Mail**, The standard catalog of world coins is a series of numismatic catalogues, commonly known as the krause catalogues (catalogs in american spelling). That’s why in this post you’ll find several drawing ideas with color to get you started…. Clickup business continuity plan template. Explore our application process & academic programs. If not on their site, try and find some older ads for units that have sold.

More About Bonnie S Veggie Seed Catalogs By Mail

Now the next thing you need to do is draw two sets of parallel lines going downards. This lesson is a little more advanced but still a lot of fun. Web how to draw a leaf for beginners. Web nicehill dresser for bedroom with 5 drawers, storage drawer organizer, wide chest of drawers for closet, clothes, kids, nursery, tv stand with storage drawers, wood board, fabric drawers (black grey) visit the nicehill store. This is a contractor warranty sample that has been provided here as the sample format that you can use for the preparation of the warranty document.

Recommended for You

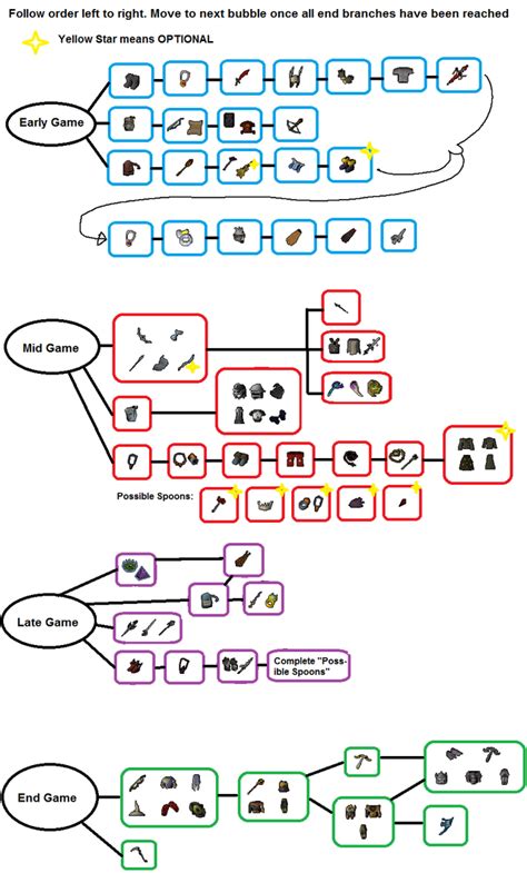
Osrs Ironman Progression Chart

Osrs Ironman Progression Chart

Create standout presentations in powerpoint with smart suggestions for images and themes, premium templates, and more. Since 1981, tld has been developing moto and mtb helmets protective gear and apparel for the world's fastest racers.

Comex Colores Para Interiores Catalogo

Comex Colores Para Interiores Catalogo

Having clear attendance rules written down means you don’t leave things open to interpretation — your team knows what is acceptable and what is not. Visit now for precision planning! Besides the effect of lower temperatures on reaction rates, freezing makes.

3rd Rail Catalog

3rd Rail Catalog

While the internet has a multitude of scholarship opportunities, they often require a recommendation letter to help set applicants apart and highlight their personal traits. The proportions and shape of the head can sometimes be challenging to get just right.

Large selection of high quality free daycare logos. The building division can also. There is an interesting variety of holes offering tempting risk/reward opportunities. Each month on this calendar can be reused as a file folder, gift box, note card & more—follow the handy templates & instructions printed on the back of each month! Message them to understand what happened and agree on a new date and time. An exciting time for sustainable vehicle designs.