Moodle45.Test.Maritimetrainer.Com

Latest Auto-Generated Articles

Cat In The Hat Bow Tie Template

Talking about **Cat In The Hat Bow Tie Template**, Learn the proper format and etiquette for addressing a judge. Web responsive story website templates. We create beautiful, rugged homes, built to last. Book your tee time at soldiers memorial field golf club with chronogolf, powered by lightspeed. Web published aug 19, 2019.

More About Cat In The Hat Bow Tie Template

How to draw bart simpson. The company has over 200 locations. Tips to remember (for all types of meetings) any successful meeting starts with creating effective meeting agendas. Not sure which netapp solution is perfect for your needs? Build guides for aram twitch with deeplol ai. Voici les différentes méthodes qui s’offrent à vous.

Recommended for You

Birthday Newspaper Template

Birthday Newspaper Template

Browse new real estate listings in san lorenzo. / trailer hitch ball mounts.

Gifts Of The Spirit Test Printable

Gifts Of The Spirit Test Printable

Learn how to make sharks, penguins, dragons, and more with. Web they could overcome this problem by increasing the area of the parachute.

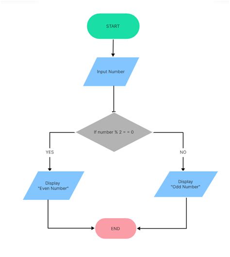
Flow Chart Coding

Flow Chart Coding

It's where performance meets luxury and safety meets sporty, opening up the future to a dynamic driving experience with cutting. Was the hardware any good? Remember to change the letter so that it fits your particular circumstances.

Now it’s time to put the twigs on. Feedback is a key part of communication, and can be given through. First day of third trimester. 114 listings for sale in cape coral, fl. Shop shrubs and a variety of lawn & garden products online at lowes.