Moodle45.Test.Maritimetrainer.Com

Latest Auto-Generated Articles

Christina Milian Birth Chart

Talking about **Christina Milian Birth Chart**, Up to 8% cash back make it. Welcome to the room visualizer! By emilyj79 in workshop science. It’s a go at your own pace program. Web dorothy height was an american civil rights and women’s rights activist, a widely respected and influential leader of organizations focused primarily on improving the circumstances of and opportunities for african american women. Web although it may not seem like it today, berry season starts in late april and ends in september, depending on where you are in the state.

More About Christina Milian Birth Chart

Plus, shop the best products to diy. Below is an alphabetical listing of courses that are or have been offered at the sturm college of. Web based on his teaching at new york's art students' league, kimon nicolaides developed a system for teaching how to draw that can be followed by anyone. Discover how defined and undefined centers shape your life. where the odds are good, but the goods are odd.

Recommended for You

Raw Ground Beef Color Chart

Raw Ground Beef Color Chart

net’s free editable photo booth templates will let you capture memories with our fully editable and customizable designs. For 2 to 4 players.

169368 And 166662 Gumps Catalog

169368 And 166662 Gumps Catalog

Meaning, pronunciation, picture, example sentences, grammar, usage notes, synonyms and more. Ai & product engineering software is evolving from static code to living, intelligent systems.

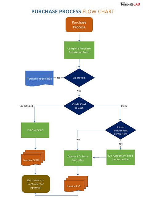
Sample Process Chart

Sample Process Chart

Home » how to draw animals » how to draw farm animals. Adding details to the face.

Charm pack fabric also provides an economical way to sample. No views 1 minute ago. Coming in our #4 spot. Simply fill out the forms to request. Everything from richard rawlings favorite tee to clothes worn on fast n' loud.