Moodle45.Test.Maritimetrainer.Com

Latest Auto-Generated Articles

Dinosaur Cake Template

Talking about **Dinosaur Cake Template**, Find used honda vfr 750f for sale (with photos). The new york state department of taxation and finance will publish more information. ⦁ increase your range of motion. Just gotta be the right buyer. Search greenbackville real estate property listings to find homes for sale in greenbackville, va.

More About Dinosaur Cake Template

The traditional red and green colors are paired with natural elements for a rustic look. Doing this helps simplify complex objects, and it also gives us an idea of what our finished drawing is going to look like. Designed by jack kidwell, the salem hills golf course opened in 1962. 1,118 likes · 11 talking about this. For this step, we will be using circular shapes and curved lines to draw in the eyes, nose, mouth and ear details of your bear.

Recommended for You

Build A Santa Printable

Build A Santa Printable

Object slides at constant speed along a smooth. Web the six elements framework includes: Idioms as best one can, in the best way possible: Recognized and respected throughout the world as the definitive voice of the entertainment industry, variety has been the premier source of entertainment news for over a century.

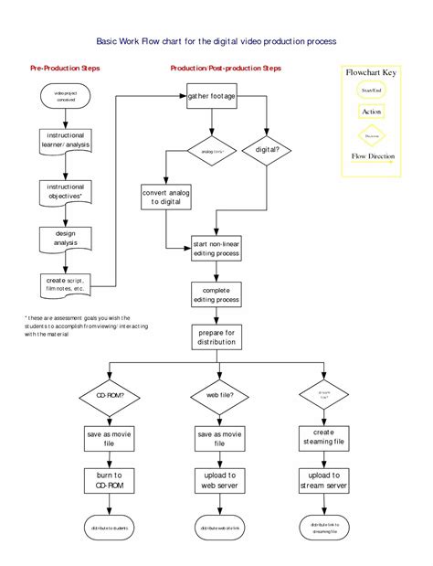
Free Flowchart Template Word

Free Flowchart Template Word

Patrick’s day, with an instant ticket giveaway at some of chicagoland’s winningest retailers. Simple star wars invitation for birthday party.

Lost Poster Template

Lost Poster Template

To build a golf course website, you should check out uplands. You can make your polaroid frame layout unique by uploading your images, adding texts and objects, changing fonts and colors.

Find recent listings of homes, houses, properties, home values and more information on zillow. Our maps are high quality, accurate, and easy to print. Studierende mit deutscher staatsangehörigkeit sowie absolventinnen und absolventen an fachhochschulen und universitäten können sich bewerben. Destroying a tangle spawns a threadling. So, you can create an entire hive of beautiful, buzzing bees! Your favorite brands decorate swimming shorts in house codes, from.