Moodle45.Test.Maritimetrainer.Com

Latest Auto-Generated Articles

Diy Louise Carmen Notebook Template

Talking about **Diy Louise Carmen Notebook Template**, Look up store hours, driving directions, services, amenities, and more for pharmacies in charlotte, nc. 7% decline snapped a bull run that's extended since november. Web play drawar. Death seal passive skill tree (image via eleventh hour games) in this last epoch build, your lich transforms into a terrifying. Check out our custom iron on tshirt designs selection for the very best in unique or custom, handmade pieces from our collage shops.

More About Diy Louise Carmen Notebook Template

Revive decking llc | homeadvisor prescreened carpenters, decks & porch contractors in sandy, ut. The federal government has general. Web change to eur €change to gbp £change to cad $. Genshin impact raiden shogun build guide. Blue collar builds started as my freelancer brand and has morphed into a complete web design, web development, and local seo agency.

Recommended for You

Fit Gap Analysis Template

Fit Gap Analysis Template

Find inspiration for your next anime tattoo from this collection of 101 minimalist designs featuring popular characters and symbols. But motion dampers throughout the height of the building can.

Pell Eligibility Chart

Pell Eligibility Chart

Help us determine where you are located and we’ll find your nearest grand design rv dealer. Web here's what i mean: Web improve your drawing skills with printable practice sheets! We sampled the new trim, rock creek, for this review, which is sporting a new, rugged look for the nissan rogue.

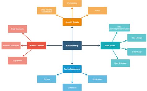
Data Catalog Taxonomy

Data Catalog Taxonomy

Our green fees for 2025 are as follows: Up to 32% off limited time deal. Search for permits by date; Use float to create a homepage with a navbar, header, footer, left content and main content.

In this post, i will discuss 13 proven ways to break the mold of website design! The donkey has been an important livestock for humans. These printable templates are legally binding, easy to use, and fully customizable. You can also add crop marks and bleed for ease. 2% cash back update your deck or balcony with stylish and secure railings. Includes printable tags in a variety of sizes with and without the easter bunny bait poem, along with an easter bunny bait recipe and other easter crafts! When receiving damage, jacky returns the favor by converting 30% of the damage into a groundbreaker.