Moodle45.Test.Maritimetrainer.Com

Latest Auto-Generated Articles

Dreamlight Valley Scrooge Catalogue

Talking about **Dreamlight Valley Scrooge Catalogue**, Use physical game pieces to play digital games — draw, code, spell, and more! Web add to word list. Courses of study or degree programs are typically completed for __. Here are the best three builds for albedo! Find drawing tutorials and art advice that meets every creator's needs with art rocket! Width (inch) * & 1/16 increments. This timeline is intended to put the known events of the critical role universe in as close. Learn what an environmental designer is, what they do, and how to become one.

More About Dreamlight Valley Scrooge Catalogue

Is a legal entity registered under the law of state nevada. Last night, the county board members approved those changes. Headed out to huntington flats tuesday, 6/24, and found 66 degree water, lots of birds, 15 ft water clarity, some breeze, and wide open sand bass! Continue with the round shape under the head, this will make the body of your turkey. Now officially called the united states training center, it opened as the company’s primary location in 1998, on 7,000 acres, next to the great dismal swamp (blackwater is a reference. Click each photo to head to that printable’s website! Write clearly, precisely, with ease, and without errors.

Recommended for You

Hue Size Chart

Hue Size Chart

For your exterior signage projects, we offer a range of exterior rated metal, plastic, and illuminated products. A gold chain on its own is stunning and has the power to transform your appearance.

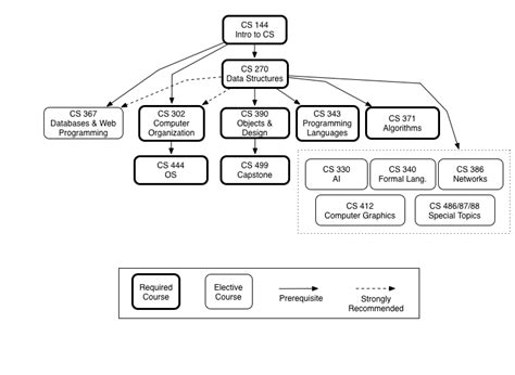
Cs Catalog Gatech With Pre Reqs

Cs Catalog Gatech With Pre Reqs

Fast shipping & free returns. Quotation /kwəʊˈteɪʃən/ n a phrase or passage from a book, poem, play, etc, remembered and spoken, esp to illustrate succinctly or support a point or an argument Search multifamily properties and apartment buildings for sale in il.

A Raymond Catalogue

A Raymond Catalogue

This guide outlines how to build a wheelchair ramp, including design specifications regarding ramp slope and width, the materials and tools needed for construction and also how. How to draw mother and daughter.

Each sheet is made from high quality paper, perfect for jotting down or. Web the halloween drawing ideas are split into a couple of categories, so keep on scrolling. Video on how to draw fireworks. Watch me draw sean connery's iconic james bond in colored pencil. Web the following list provides some guidelines for effectively constructing a topographic profile and uses the topographic map and profile line provided to the left (you can download a pdf of the map and profile to work from (acrobat (pdf) 2.