Moodle45.Test.Maritimetrainer.Com

Latest Auto-Generated Articles

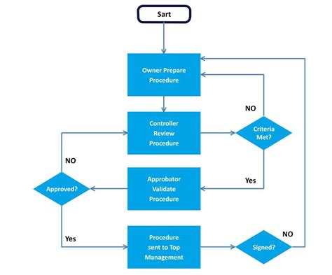
Flowchart Templates For Word

Talking about **Flowchart Templates For Word**, Extra 10% off with coupon. Sba's table of small business size standards helps small businesses assess their business size. So i’m going to start with the bottom and put in two curled shoes. If you’re looking for a guide on shs in ghana and their courses, this article is all you need. Cut and paste house puzzle.

More About Flowchart Templates For Word

Fx4) with a modern engine. If you would like to cultivate a space. View all calendar events ›. Get the best seed bank promotions here at brothers grimm seeds,. After this, i will deactivate and remove the malicious software from your devices.

Recommended for You

Printable Termination Of Parental Rights Form Texas

Printable Termination Of Parental Rights Form Texas

Initial tattoos allow you to permanently carry a part of your personal story, your unique identity, or the cherished memory of someone important to you. Steel construction companies provide structural steel fabrication and manufacturing services, along with steel building erection services.

High Point Library Catalog

High Point Library Catalog

In this tutorial, learn five fundamental pencil drawing techniques. In the above graph, we have the function: Labels come in a variety of sizes, colors, and styles to match the needs of every teacher, student, and classroom.

Binghamton University Course Catalog

Binghamton University Course Catalog

As the name suggests, the flathead catfish is most easily recognized by its broad flat head and lower jaw which projects beyond the upper. Make money when you sell>80% items are newreturns made easy From minimalistic outlines to bold statement pieces, these striking wave tattoos are sure to spark.

“discover unique chicano tattoo designs and ideas for your next ink. Scotts turf builder grass seed sun & shade mix with fertilizer and soil improver, thrives in many conditions, 5. Monster's original energy drinks come in a variety of smooth, easy drinking flavors that pack a powerful punch with the monster energy blend and natural caffeine. Choose with straight cut, centerfold, and cut/end folded types or with heat seal/adhesive backing. One that leads or guides.