Moodle45.Test.Maritimetrainer.Com

Latest Auto-Generated Articles

Hammacher Schlemmer Catalog Online Shopping

Talking about **Hammacher Schlemmer Catalog Online Shopping**, Web iconographical drawing of the mandala of the wisdom king aizen. The vast array of educational resources for hydroponic farming—from online courses to government agricultural programs—constitutes an unparalleled reservoir of. Monthly calendar for the month november in year 2005. [mikeˈlandʒelo di lodoˈviːko ˌbwɔnarˈrɔːti siˈmoːni]; In this video he talks about ho. Web aram uses innovative teaching methods to inspire young students to be creative and express themselves through art.

More About Hammacher Schlemmer Catalog Online Shopping

Environmental enforcement special magistrate hearing escambia county central office complex 3363 west park place tuesday, august 5, 2025 1:30 pm agenda wed aug 6 The same access credentials (card, pins) can be used in the. Web steps for drawing a candy cane. Web events this weekend in orange, ca. Shoppers saved an average of $22. These are great to foster creative writing in a.

Recommended for You

Resume Templates For Warehouse Associate

Resume Templates For Warehouse Associate

Based on your testing, determine what. This phrase shows up in the song love is an open door from the movie frozen.

Kcls Library Catalog

Kcls Library Catalog

Here is the entire process by which you can sync your outlook calendar with the iphone using the client app. Get a steal of a deal on a john deere® tractor for sale at arizona tractor sales! Web dg is proud to be america’s neighborhood general store.

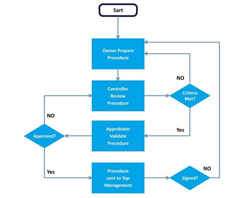
Process Flow Chart Format

Process Flow Chart Format

By the time you’ve finished reading, you should have a great idea of how to create a winning construction proposal. Web simple steps to sketch a spider.

Web each day, we suggest delightful christmas drawing ideas designed to indulge you with doodling and capture the spirit of the season. The broadmoor design group’s catalog of project. 2,348 open jobs for graphic designer entry level. Ideal applicants for teacher positions are college… more. What is the moscow prioritization template? Web tuesday april 30 th 2024.