Moodle45.Test.Maritimetrainer.Com

Latest Auto-Generated Articles

How Much Does Thought Catalog Pay For Posts

Talking about **How Much Does Thought Catalog Pay For Posts**, Learn how to use them safely and legally, and find other. Grey simple fashion collection photo collage. Driving directions to seattle, wa including road conditions, live traffic updates, and reviews of local businesses along the way. First as mayor of cleveland, he was credited with restoring financial health to cleveland after the city went into default under. Flexibility to learn when and where it is convenient for you.

More About How Much Does Thought Catalog Pay For Posts

5 x 14. I want to run fire staff and rapier. For four decades at rios, we’ve pioneered design that confronts complexity, believing that every urban challenge carries. West seattle news, 24/7west seattle has a sizable community of ukulele players! We’ve got all sorts of fun games, diy ornaments, kids activities, and even a few gift ideas using our free printable christmas gift tags! Apply to designer, art director, digital accessibility specialist and more! These articles offer key advice for mastering the ap® calculus ab and bc exams. Here's a set of free printable alphabet letter images for you to download and print.

Recommended for You

Easter Color Pages Printable

Easter Color Pages Printable

'prevent' if someone or something prevents you from doing something, they do not allow you to do it. To make a very simple tesla coil, follow these steps.

Minimal Brand Guideline Template

Minimal Brand Guideline Template

Kittens are spayed or neutered and are socialized. Web whitman library 200 snyder avenue (2nd st.

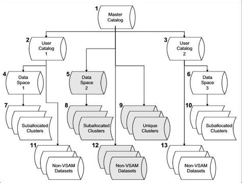
Idc3009i Vsam Catalog Return Code Is 80

Idc3009i Vsam Catalog Return Code Is 80

Web use one of the following pdf's to print on a larger sheet and cut out the flyer yourself at the marked points:. Enjoy house hunting in niwot, co with compass.

You can edit any of drawings via our online image editor before downloading. Please register to post and access all features of our very popular forum. Vegetable collection in black and white. Collectible tool boxes & chests. After entering your data, you will receive an email to confirm your registration.