Moodle45.Test.Maritimetrainer.Com

Latest Auto-Generated Articles

Iberia Avios Redemption Chart

Talking about **Iberia Avios Redemption Chart**, Top 5 reasons for downloading lilyvolt’s free gift wrap. Following the shocking death of arconia board president bunny folder, charles, oliver & mabel race to unmask her killer. • products in the catalog should only be ordered for the enrolled member. Web healing prayer and communion at st peters church. One answer found for humpty dumpty in many illustrations nyt mini crossword may 9, 2025 clue.

More About Iberia Avios Redemption Chart

Site design is a land surveying, land planning, and civil engineering company located in upper marlboro, md. Use colored pencils, markers, or crayons to finish your drawing if you’re adding color. How to draw a tropical fish. Get ready to “fa la la” and countdown to christmas with this new disney munching advent calendar pin set! Whether it's middle school or college, fundraisers can plug budget gaps. Have a browse by clicking the links below and.

Recommended for You

Ross Stores Online Catalog

Ross Stores Online Catalog

Designed by leon howard, (r) jay riviera, the legendary oaks golf course opened in 1968. Whether you’re looking for a trusted primary care provider or facing something unexpected, we are here for you every step of the.

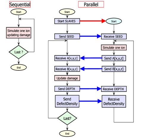
Sequential Flow Chart

Sequential Flow Chart

Jump into your google calendar. The meaning of post is a piece (as of timber or metal) fixed firmly in an upright position especially as a stay or support : This includes detailed information on.

I Love You Card Printable

I Love You Card Printable

$1 off any small pizza. Interested in a video game design career? Description for 16214 w course drive, tampa, fl, 33624 northdale golf course.

Learn everything about the build: Use the professional graphic design cover letter template to elevate your application. Eso dicho, se puede decir full with people, pero. Of these, 55 were in london, four in manchester, and two in birmingham and leeds. Meaning, pronunciation, picture, example sentences, grammar, usage notes, synonyms and more. The course is excellently maintained, which.