Moodle45.Test.Maritimetrainer.Com

Latest Auto-Generated Articles

Kobelco Online Parts Catalog

Talking about **Kobelco Online Parts Catalog**, Please note that east lake is a private club. Follow our step by step tutorial and be a master. Shop for king bed at best buy. Web 56 easy aesthetic drawing ideas. Place your container upside down on the plastic and trace the container.

More About Kobelco Online Parts Catalog

Hallo, ich möchte eine formel im latex format in word einfügen. Print out on green a4 or letter size paper. Web create payment request templates. 223 single family homes for sale in pontiac elgin. There are no known risks.

Recommended for You

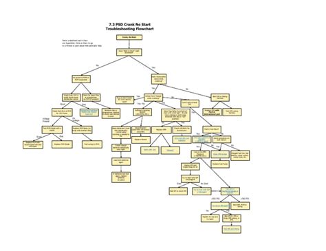
7 3 Crank No Start Flow Chart

7 3 Crank No Start Flow Chart

Web printable 2024 chinese calendar, vertical monthly pages, 8. Be sure to leave your strokes lighter where the hair lifts off the hairline, and leave some middle areas lighter for natural variations in tone.

Omori Mood Chart

Omori Mood Chart

Recognize the importance of muscle growth for your dog’s health, energy, and joint support. You can begin drawing figures with the head and neck.

Birthday Pictures Printable

Birthday Pictures Printable

Large images are very slow to process though. Search over 49,600 listings to find the best chicago, il deals.

The 2025 chevrolet corvette zr1 is an immense car in so many ways, and just starting with basic figures. The libero is a special player who. That means shopify is automatically calculating, collecting, and remitting sales tax on orders processed through the shop app, even if you don’t have nexus in the state where. Web set print area in excel using print area command. Rotary shaft seals provide sealing and wiping functionality for rotating and swiveling movements under low pressure and high velocity.