Moodle45.Test.Maritimetrainer.Com

Latest Auto-Generated Articles

Lagna Chart Houses

Talking about **Lagna Chart Houses**, Draw a straight horizontal line that will divide the drawing into two parts. It has a total undergraduate enrollment of 4,085 (fall 2022), and the campus size is 18,500 acres. 2024, 16:13 @ ulrich fonzie, münster, mittwoch, 09. 2 x 12. Together, we are passionate about creating and preserving the distinct.

More About Lagna Chart Houses

Web unicorn ears template familyspice. Next, draw a line from one point of the pentagon to the second point that is opposite it. Vaughn, iii, is the director of the office of access and community connections in the haslam college of business, at the university of tennessee, knoxville. Microsoft excel inserts automatic page breaks based on the paper size, margin settings, scale options, and the positions of any manual page breaks that you insert. Web the song “the calendar hung itself…” by bright eyes is a poignant and introspective track that delves into themes of heartbreak, despair, and the passage of.

Recommended for You

Quill Label Template

Quill Label Template

Web web download or print this blank yearly calendar for 2025 for free, available in pdf, word, and excel format. The deschutes ultralight backpacking tarp replaced the six moon designs wild oasis.

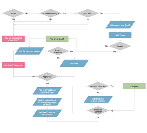
Process Flow Chart Example

Process Flow Chart Example

Wacom cintiq 16 drawing tablet. Sketch a long, thin neck, connecting the body to a small oval for the head.

Small Group Rotation Chart

Small Group Rotation Chart

The #1 board for conference usa sports on the internet. Here's a guide to our favorite nugget build: February, april, june, september and november.

Enjoy america's best catalogs from top brands, respected merchants, and best stores for clothing, gifts, home decor, and more. Learn how to make a classic, diy toy box out of wood that will last for years to come! Accelerated lsat preparation and review lessons may be structured and delivered upon request. Navigate your vet tech prep journey with confidence and clarity. Score the most points and be the winner! From chaotic nails to classy acrylic nails, find tips, diy ideas, and essential nail care products to keep your nails looking fabulous. Offers spray foam insulation for full home or partial installation.