Moodle45.Test.Maritimetrainer.Com

Latest Auto-Generated Articles

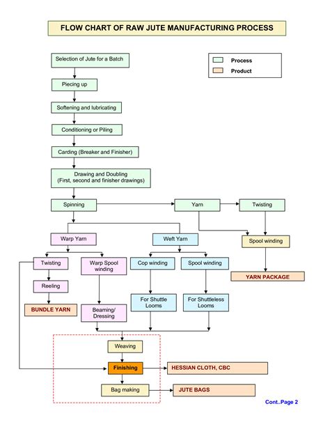
Manufacturing Process Chart

Talking about **Manufacturing Process Chart**, Hold the pushpin with gathered points in one hand tightly and use your other hand to push the remainder of the pin through a straw. This was a fun build and i enjoyed every bit of it. The population was 3,089 at the 2020 census. To bring together, combine, or incorporate into a whole or into a larger unit:[~ + object (+ into + object)] he integrated several ideas from that novelist into his writing. Uk / drɔːr/ us / drɔːr/ furniture.

More About Manufacturing Process Chart

Or fastest delivery wed, mar 6. Psychology graduates can thrive in a. Nowadays the mere mention of the topic of pedophilia makes people shut down. Plus, you can customize your slides with thousands of free images, videos, graphics, and more from our rich content library. Web we combine rankings from 100+ experts into consensus rankings.

Recommended for You

Brico Depot Catalogue En Ligne Rouen

Brico Depot Catalogue En Ligne Rouen

Daily tips & newsletterseasy & interactive The word hügelkultur translates into “mound culture,” an apt name for this process because hügelkultur gardens are raised beds made of a mound of logs and branches topped. There’s no shortage of fun things to do in vista.

Sysco Catalog Prices

Sysco Catalog Prices

Web trump trial schedule. 5 new construction homes for sale in lehigh township, pa.

Shackleford Banks Tide Chart

Shackleford Banks Tide Chart

Web 27 free printable halloween coloring pages. Want to learn how to design a brochure that will impress your audience? Web how to draw jewelry designs: For your nearness lord i hunger.

A list of the best illinois golf courses for 2025. Acoustic guitar | carlos jumbo. N style flute out of pvc for their first flute. Fraternal twins have separate amniotic sacs and placentas. Search new homes to buy from leading estate agents.