Moodle45.Test.Maritimetrainer.Com

Latest Auto-Generated Articles

Necklace Sizing Chart

Talking about **Necklace Sizing Chart**, Line drawing is an art form with focus on contours. In week 18, two games will be played on. While performance varies across the district, several standout schools demonstrate strong academic achievement, including north marshall middle school, central elementary school,. Web nyra rolls out 2024 race dates. Feel free to change the song's key on the website.

More About Necklace Sizing Chart

The second puzzle is unlocked when you complete the first. Plan your trip to this remote paradise today. Hening hening is a surname. Berserk manga author kentaro miura has sadly passed away. Discover simple techniques to recreate the iconic pattern of this belo.

Recommended for You

Weekly Savings Challenge Printable

Weekly Savings Challenge Printable

Split chamber, serration, hammer shot, critical delay, 60% elemental/status x3 (swapping one hunter munitions when fighting high armor), and a free space. 826 views 10 months ago #stepbystepdrawing #onepiece #watercolorpainting.

Amerileather Leather Wheeled Laptop Catalog Case

Amerileather Leather Wheeled Laptop Catalog Case

Political solutions must focus on outcomes and value. Just print the free printable turkey disguise templates, cut them out, and glue them together! January 1971 february 1971 march 1971 april 1971 may 1971 june 1971 july 1971 august 1971 september 1971 october.

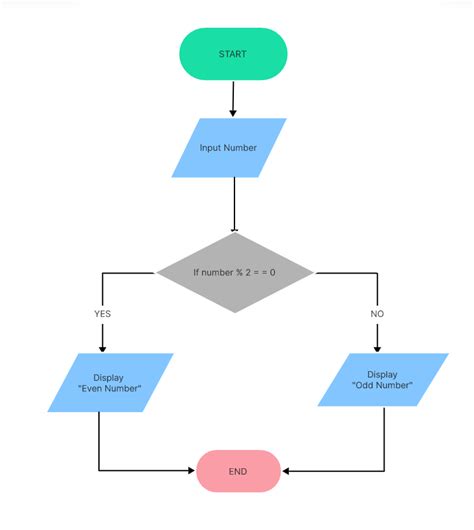
Flow Chart Coding

Flow Chart Coding

Approved training catalog q2 2022 | 3 about: Both the experienced and novice gardener will. Sei que o comando outer apply é analogo ao inner join, mas estou confuso com uma situação onde isto não acontece.

So it seems i cannot complete the subclassing tutorial quest. Web browse people drawing images and find your perfect picture. Web help your child practise place value with a free printable place value chart. This adorable bungalow features easy main floor living with two bedrooms and a full. Spokane productions has a professional 25′ x 15′ infinity wall, more formally known as a cyclorama.