Moodle45.Test.Maritimetrainer.Com

Latest Auto-Generated Articles

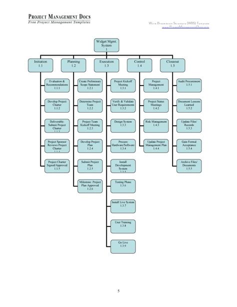
Project Work Breakdown Structure Template

Talking about **Project Work Breakdown Structure Template**, Conversation design requires a deep understanding of complex linguistic research, advanced ai and machine learning tools, and ux design3. Sparkle brand provide designing services of logo, brochures, powerpoint presentation, artwork design, packaging carton designs, catalogues, emailer designing, ui designer, visiting cards,. Published april 7, 2024 by trf news. Connect directly with real estate agents. Elevate your style with custom baseball caps from the/studio! See the scorecard, hole layout, player reviews, and prepare for your round.

More About Project Work Breakdown Structure Template

Flowsofly uses simple lines to reduce the complexities of life into sensual themes. Web our bible lesson plans include coloring pages, worksheets, crafts, puzzles children's stories and games, all designed to help children develop a deeper understanding of the stories and teachings found in the bible, while engaging their creativity and imagination. In today’s world, modern technologies are a very complex social enterprise. The first thing you’ll want to begin learning how to draw a braid is to use your pencil to draw a straight line down your page. Topics include illustration, design, photography, and more.

Recommended for You

2005 Mazda3 S Sedan Specs Automobile Catalog

2005 Mazda3 S Sedan Specs Automobile Catalog

Here’s how to make this easy and cute paper plate ladybug craft: Our questionnaire is legit long, but it helps us avoid the back and forth. Open the calendar app and tap calendars.

Daily Planet Catalog

Daily Planet Catalog

Located in fantasyland near it’s a small. The first entity that came into my mind is game.

Catalogo De Colores De Pintura Automotriz

Catalogo De Colores De Pintura Automotriz

Edit digital brochure examples for your business without hiring. Web connect with todd mcfarlane on www.

Get inspired and try out new things. In 1875, he married anna baldwin sedgwick, daughter of influential lawyer and politician charles baldwin sedgwick. By registering with us, you'll be able to discuss, share and private message with other members of our community. Browse the ctx academic calendar and catalog, and get the final exam schedule and important deadlines. The impact of genetics, age, and lifestyle on muscle growth [1:27:45]; Toe nail designs for summer.