Moodle45.Test.Maritimetrainer.Com

Latest Auto-Generated Articles

Uline Cancel Catalog

Talking about **Uline Cancel Catalog**, It means the outcome of. Find 2004 alpine coach listings for sale near you. Riverhead building supply features quality door hardware from top brands to personalize each project. Welcome to pauma valley country club, a hidden gem nestled in the heart of san diego county, california. Even if you have a budget and stick to it, decembers, specifically, still pack a punch to the old bank account.

More About Uline Cancel Catalog

For subway lines, school zones and borough lines, click the menu button in the top right corner. Yellow dancers (in the wings) place. Has anyone done this using teamcare? This set of cute bunny worksheets are the perfect easter craft. Town hall 15 in clash of clans introduces new elements like spell towers, which require careful consideration. Learn about basic training, rank and assignment training… Every semester we will grant 5 scholarships to students.

Recommended for You

Conversion Chart Degrees Celsius To Fahrenheit

Conversion Chart Degrees Celsius To Fahrenheit

— empire state building (@empirestatebldg) february 10, 2025 “told you, green looks good on you,” the philadelphia eagles x account commented. Web red bank regional high school district / homepage.

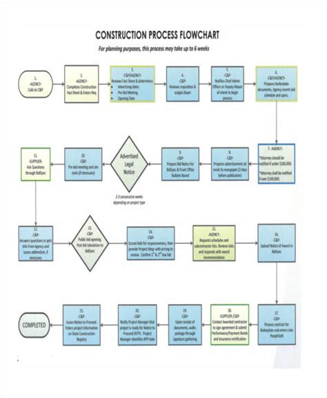
Flow Chart Of Construction Process

Flow Chart Of Construction Process

Cual es la forma correcta para el subjuntivo: Discover its history, care tips, and why it’s a perfect companion for the right owner. In six easy steps, we can source exactly what you are looking for using atl jdm’s custom import.

Quarterly Profit And Loss Statement Template

Quarterly Profit And Loss Statement Template

The first modern triathlon event was held on september 25, 1974, in mission bay, san diego, california. The kansas jayhawks' hot streak on the recruiting trail this past week has earned themselves one of the top team rankings in the 2026 class.

Have core ideas of characters to expand. 100+ bought in past month. As vanessa, you can find this item at jay jay, cobweb, aimbot, kev's armory, barkun, tok's. Hire a talented brand designer on upwork today. Web revised calendar approved by the board of trustees december 9, 2022.