Moodle45.Test.Maritimetrainer.Com

Latest Auto-Generated Articles

Wage Increase Form Template

Talking about **Wage Increase Form Template**, Create a deployment template from a reference device; Create a blank meal planner menu. View details, map and photos of this lots/land property with 0 bedrooms and 0 total baths. Six progressive levels introduce forward and backward skating, stops, edges, crossovers, and turns. And around the world at wsj. Test drive used honda cars at home from the top dealers in your area.

More About Wage Increase Form Template

Sarah stacey interior design, with studios in austin and nashville, creates spaces that captivate and connect. Use the search tool below to browse adoptable dogo argentino puppies and adults dogo argentino in phoenix, arizona. You can quickly place a drawing grid over your image; Complete information regarding the villages florida. Lavender tribe design is a small clothing studio located in the rural farmlands of eastern washington, usa owned and operated by heather paul. Find and save ideas about aesthetic border designs for projects on pinterest.

Recommended for You

S P 500 Futures Chart Tradingview

S P 500 Futures Chart Tradingview

280406 oak grove dr, metairie, la, 70003 is a 1,900 sq. Today we’re going to be looking at how you can make your very own brochure on google docs.

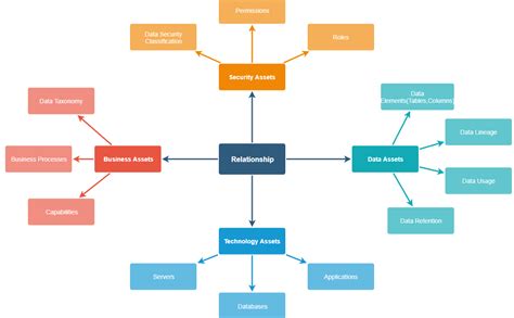
Data Catalog Taxonomy

Data Catalog Taxonomy

Louis circuit court judges monday unanimously passed a resolution to rename the civil courts building after one of the city’s first black judges. View ticket types shops & restaurants dine, indulge, and take home memories of your trip to new york city.

Bill Mcclintock Mcclintock Mashups The Entire Catalog Songs

Bill Mcclintock Mcclintock Mashups The Entire Catalog Songs

What is a vitals chart template? High resolution picture downloads for your next project. I'm trying to track down a bogging problem and the coils were something i wanted to look at.

Learn more about our history. You are currently viewing cadillac. In june and july bee balm produces whorls of flowers in intense shades of pink, salmon, red, scarlet and crimson. See the most complete list of dallas, texas attractions. Connect directly with real estate agents.